| 일 | 월 | 화 | 수 | 목 | 금 | 토 |
|---|---|---|---|---|---|---|
| 1 | 2 | 3 | 4 | 5 | 6 | 7 |
| 8 | 9 | 10 | 11 | 12 | 13 | 14 |
| 15 | 16 | 17 | 18 | 19 | 20 | 21 |
| 22 | 23 | 24 | 25 | 26 | 27 | 28 |
- Transformer
- passage retrieval
- Bart
- GPT
- 데이터 구축
- AI Math
- ODQA
- Self-attention
- word2vec
- Bert
- matplotlib
- 딥러닝
- 데이터 시각화
- N21
- pyTorch
- dataset
- 현대자동차
- mrc
- Attention
- RNN
- Data Viz
- AI 경진대회
- seaborn
- Optimization
- N2N
- 기아
- nlp
- Ai
- 2023 현대차·기아 CTO AI 경진대회
- KLUE
- Today
- Total
쉬엄쉬엄블로그
(Data Viz) Facet (+ 실습) 본문
이 색깔은 주석이라 무시하셔도 됩니다.
Facet
Multiple View
- Facet이란 분할을 의미
- 화면상에 View를 분할 및 추가하여 다양한 관점을 전달
- 같은 데이터셋에서 서로 다른 인코딩을 통해 다른 인사이트
- 같은 방법으로 동시에 여러 feature를 보거나
- 큰 틀에서 볼 수 없는 부분 집합을 세세하게 보여줄 수 있음
Matplotlib에서 구현
Figure와 Axes
- Figure는 큰 틀, Ax는 각 플롯이 들어가는 공간
- Figure는 언제나 1개, 플롯은 N개
NxM subplots
- 가장 쉬운 방법은 3가지 방법
- plt.subplot()
- plt.figure() + fig.add_subplot()
- plt.subplots()
- 쉽게 조정할 수 있는 요소
- figuresize
- dpi
- sharex, sharey
- squeeze
- aspect
Grid Spec의 활용

- 그리드 형태의 subplots
- 기존 Subplots로 4x4로 만들 수 있음
- 여기서 다른 사이즈를 만들기 위해서는?

- 이 서브플롯을 표현하기 위한 2가지 방법
- Slicing 사용
- Numpy의 Slicing을 생각해 보면
- axes[0, :3]
- axes[1:, :3]
- axes[3, :]
- fig.add_grid_spec()
- Numpy의 Slicing을 생각해 보면
- x, y, dx, dy를 사용
- 시작 위치, x, y와 차이 dx, dy로도 표현
- (x, y), dx, dy 포맷으로 작성하면
- (0, 0), 1, 3
- (1, 0), 3, 3
- (0, 3), 1, 4
- fig.subplot2grid()
- Slicing 사용
내부에 그리기
- Ax 내부에 서브플롯을 추가하는 방법
- 미니맵과 같은 형태로 추가하거나
- 외부 정보를 적은 비중으로 추가
- ax.inset_axes()
- 그리드를 사용하지 않고 사이드에 추가
- 단, 방향의 통계정보를 제공할 수도
- 제목 등의 텍스트 추가도 가능
- make_axes_locatable(ax)
실습
1. Figure & Subplots
import numpy as np
import matplotlib as mpl
import matplotlib.pyplot as plt
1-1. Figure & Axes
fig = plt.figure()
ax = fig.add_subplot(121)
ax = fig.add_subplot(122)
plt.show()

fig, (ax1, ax2) = plt.subplots(1, 2)
plt.show()

1-2. Figure Color
하얀 배경의 내용일 때 차트와 배경을 구분하기 위해 차트 배경 색을 조정할 수 있다.
fig, ax = plt.subplots()
fig.set_facecolor('lightgray')
plt.show()

2. Figure & Ax Properties
2-1. DPI
- dpi : Dots per Inch
DPI는 인치에 해당하는 dot 수를 정하는 인자로 해상도를 의미한다. 기본값은 100
150, 200, 300 값 등을 조정하며 원하는 해상도로 출력할 수 있다.
fig = plt.figure()
ax1 = fig.add_subplot(121)
ax2 = fig.add_subplot(122)
ax1.plot([1, 2, 3], [1, 4, 9])
ax2.plot([1, 2, 3], [1, 2, 3])
plt.show()

fig = plt.figure(dpi=150)
ax1 = fig.add_subplot(121)
ax2 = fig.add_subplot(122)
ax1.plot([1, 2, 3], [1, 4, 9])
ax2.plot([1, 2, 3], [1, 2, 3])
plt.show()

fig.savefig('file_name', dpi=150) # png 파일로 저장, dpi를 설정하면 해상도를 설정하여 저장 가능
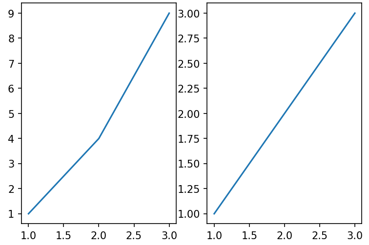
2-2. Sharex, Sharey
개별 ax에 대해서나 subplots 함수를 사용할 때는 sharex, sharey를 사용하여 축을 공유할 수 있다.
fig = plt.figure()
ax1 = fig.add_subplot(121)
ax1.plot([1, 2, 3], [1, 4, 9])
ax2 = fig.add_subplot(122, sharey=ax1)
ax2.plot([1, 2, 3], [1, 2, 3])
plt.show()

fig, axes = plt.subplots(1, 2, sharey=True)
axes[0].plot([1, 2, 3], [1, 4, 9])
axes[1].plot([1, 2, 3], [1, 2, 3])
plt.show()

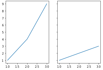
2-3. squeeze아 flatten
subplots()로 생성하면 기본적으로 다음과 같이 서브플롯 ax 배열이 생성된다.
- 1 x 1 : 객체 1개 (ax)
- 1 x N 또는 N x 1 : 길이 N 배열 (axes[i])
- N x M : N by M 배열 (axes[i][j])
numpy ndarray에서 각각 차원이 0, 1, 2로 나타난다.
이렇게 되면 경우에 따라 반복문을 사용할 수 있거나, 없거나로 구분된다.
squeeze를 사용하면 항상 2차원으로 배열을 받을 수 있고, 가변 크기에 대해 반복문을 사용하기에 유용하다.
n, m = 1, 3
fig, axes = plt.subplots(n, m, squeeze=False, figsize=(m*2, n*2))
idx = 0
for i in range(n):
for j in range(m):
axes[i][j].set_title(idx)
axes[i][j].set_xticks([])
axes[i][j].set_yticks([])
idx+=1
plt.show()

plt.subplots()나 plt.gca()로 받는 ax 리스트는 numpy ndarray로 전달된다.
그렇기에 1중 반복문을 쓰고 싶다면 flatten() 메서드를 사용할 수 있다.
n, m = 2, 3
fig, axes = plt.subplots(n, m, figsize=(m*2, n*2))
for i, ax in enumerate(axes.flatten()):
ax.set_title(i)
ax.set_xticks([])
ax.set_yticks([])
plt.show()

2-4. aspect
fig = plt.figure(figsize=(12, 5))
ax1 = fig.add_subplot(121, aspect=1)
ax2 = fig.add_subplot(122, aspect=0.5)
plt.show()

fig = plt.figure(figsize=(12, 5))
ax1 = fig.add_subplot(121, aspect=1)
ax2 = fig.add_subplot(122, aspect=0.5)
ax2.set_xlim(0, 1)
ax2.set_ylim(0, 2)
plt.show()

3. Gridspec
3-1. add_gridspec
N by M 그리드에서 슬라이싱으로 서브플롯을 배치할 수 있다.
fig = plt.figure(figsize=(8, 5))
gs = fig.add_gridspec(3, 3) # make 3 by 3 grid (row, col)
ax = [None for _ in range(5)]
ax[0] = fig.add_subplot(gs[0, :])
ax[0].set_title('gs[0, :]')
ax[1] = fig.add_subplot(gs[1, :-1])
ax[1].set_title('gs[1, :-1]')
ax[2] = fig.add_subplot(gs[1:, -1])
ax[2].set_title('gs[1:, -1]')
ax[3] = fig.add_subplot(gs[-1, 0])
ax[3].set_title('gs[-1, 0]')
ax[4] = fig.add_subplot(gs[-1, -2])
ax[4].set_title('gs[-1, -2]')
for ix in range(5):
ax[ix].set_xticks([])
ax[ix].set_yticks([])
plt.tight_layout()
plt.show()

3-2. subplot2grid
N x M 그리드의 시작점에서 delta x, delta y로 표현할 수 있다.
fig = plt.figure(figsize=(8, 5)) # initialize figure
ax = [None for _ in range(6)] # list to save many ax for setting parameter in each
ax[0] = plt.subplot2grid((3,4), (0,0), colspan=4)
ax[1] = plt.subplot2grid((3,4), (1,0), colspan=1)
ax[2] = plt.subplot2grid((3,4), (1,1), colspan=1)
ax[3] = plt.subplot2grid((3,4), (1,2), colspan=1)
ax[4] = plt.subplot2grid((3,4), (1,3), colspan=1,rowspan=2)
ax[5] = plt.subplot2grid((3,4), (2,0), colspan=3)
for ix in range(6):
ax[ix].set_title('ax[{}]'.format(ix)) # make ax title for distinguish:)
ax[ix].set_xticks([]) # to remove x ticks
ax[ix].set_yticks([]) # to remove y ticks
fig.tight_layout()
plt.show()

3-3. add_axes
특정 플롯을 임의의 위치에 만드는 메서드이다.
위치를 조정하여 그래프를 그리는 것이 쉽지는 않기 때문에 추천하지는 않음
fig = plt.figure(figsize=(8, 5))
ax = [None for _ in range(3)]
ax[0] = fig.add_axes([0.1,0.1,0.8,0.4]) # x, y, dx, dy
ax[1] = fig.add_axes([0.15,0.6,0.25,0.6])
ax[2] = fig.add_axes([0.5,0.6,0.4,0.3])
for ix in range(3):
ax[ix].set_title('ax[{}]'.format(ix))
ax[ix].set_xticks([])
ax[ix].set_yticks([])
plt.show()

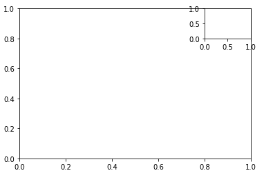
3-4. inset_axes
미니맵 등 원하는 서브플롯을 그릴 때 사용할 수 있다.
표현하고자 하는 메인시각화를 해치지 않는 선에서 사용하는 것을 추천
fig, ax = plt.subplots()
axin = ax.inset_axes([0.8, 0.8, 0.2, 0.2])
plt.show()

fig, ax = plt.subplots()
color=['royalblue', 'tomato']
ax.bar(['A', 'B'], [1, 2],
color=color
)
ax.margins(0.2)
axin = ax.inset_axes([0.8, 0.8, 0.2, 0.2])
axin.pie([1, 2], colors=color,
autopct='%1.0f%%')
plt.show()

3-5. make_axes_locatable
일반적으로 colorbar에 많이 사용한다.
from mpl_toolkits.axes_grid1.axes_divider import make_axes_locatable
fig, ax = plt.subplots(1, 1)
ax_divider = make_axes_locatable(ax)
ax = ax_divider.append_axes("right", size="7%", pad="2%")
plt.show()

fig, ax = plt.subplots(1, 1)
# 이미지를 보여주는 시각화
# 2D 배열을 색으로 보여줌
im = ax.imshow(np.arange(100).reshape((10, 10)))
divider = make_axes_locatable(ax)
cax = divider.append_axes("right", size="5%", pad=0.05)
fig.colorbar(im, cax=cax)
plt.show()

출처: 부스트캠프 AI Tech 4기(NAVER Connect Foundation)
'부스트캠프 AI Tech 4기' 카테고리의 다른 글
| (NLP) Intro to NLP (0) | 2023.06.17 |
|---|---|
| (Data Viz) More Tips (+ 실습) (2) | 2023.06.16 |
| (Data Viz) Color (+ 실습) (0) | 2023.06.14 |
| (Data Viz) Text (+ 실습) (0) | 2023.06.13 |
| (Data Viz) Scatter Plot 실습 (0) | 2023.06.12 |