| 일 | 월 | 화 | 수 | 목 | 금 | 토 |
|---|---|---|---|---|---|---|
| 1 | 2 | 3 | 4 | 5 | 6 | 7 |
| 8 | 9 | 10 | 11 | 12 | 13 | 14 |
| 15 | 16 | 17 | 18 | 19 | 20 | 21 |
| 22 | 23 | 24 | 25 | 26 | 27 | 28 |
- dataset
- Attention
- AI Math
- KLUE
- AI 경진대회
- N21
- 현대자동차
- Ai
- 데이터 시각화
- word2vec
- Transformer
- Bart
- seaborn
- Self-attention
- pyTorch
- N2N
- 2023 현대차·기아 CTO AI 경진대회
- Data Viz
- ODQA
- 데이터 구축
- Optimization
- Bert
- passage retrieval
- 딥러닝
- GPT
- mrc
- nlp
- 기아
- RNN
- matplotlib
- Today
- Total
쉬엄쉬엄블로그
(NLP) Basics of Recurrent Neural Network 본문
이 색깔은 주석이라 무시하셔도 됩니다.
Basics of Recurrent Neural Networks (RNNs)
Types of RNNs
Basic structure
unrolled version diagram

https://colah.github.io/posts/2015 08 Understanding LSTMs/
Vanilla RNN
Recurrent Neural Network
Inputs and output of RNNs (rolled version)
We usually want to predict a vector at some time steps
- 특정 time step에서의 벡터를 예측하길 원함

http://cs231n.stanford.edu/slides/2017/cs231n_2017_lecture10.pdf
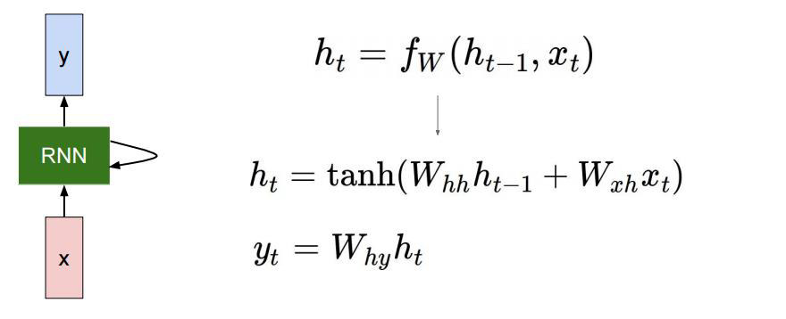
How to calculate the hidden state of RNNs

http://cs231n.stanford.edu/slides/2017/cs231n_2017_lecture10.pdf We can process a sequence of vectors by applying a recurrence formula at every time step
- 매 time step마다 반복 공식을 적용하여 시퀀스 벡터들을 계산함
- $h_{t-1}$ : old hidden-state vector
- $x_t$ : input vector at some time step
- $h_t$ : new hidden-state vector
- $f_w$ : RNN function with parameters W
- $y_t$ : output vector at time step t
Notice : The same function and the same set of parameters are used at every time step
- 매 time step마다 RNN 모듈을 정의하는 파라미터 W는 모든 time step에서 동일한 값을 공유함
The state consists of a single “hidden” vector h

http://cs231n.stanford.edu/slides/2017/cs231n_2017_lecture10.pdf - hidden state vector의 차원 수는 하이퍼파라미터
Types of RNNs
One-to-one
Standard Neural Networks

http://karpathy.github.io/2015/05/21/rnn-effectiveness/
One-to-many
Image Captioning

http://karpathy.github.io/2015/05/21/rnn-effectiveness/ - 입력이 첫 번째 time step에서만 들어감
- 이럴 땐 두 번째 time step에 값이 모두 0으로 채워진 벡터나 텐서를 입력으로 넣어줌
Many-to-one
Sentiment Classification

http://karpathy.github.io/2015/05/21/rnn-effectiveness/
Many-to-many (Sequence-to-sequence)
Machine Translation

http://karpathy.github.io/2015/05/21/rnn-effectiveness/ Video classification on frame level

http://karpathy.github.io/2015/05/21/rnn-effectiveness/ - 또 다른 예 : POS 태깅 문제
Character-level Language Model
Example of training sequence “hello”
Vocabulary : [h, e, l, o]
Example training sequence : “hello”

http://karpathy.github.io/2015/05/21/rnn-effectiveness/ 
http://karpathy.github.io/2015/05/21/rnn-effectiveness/ $h_t=tanh(W_{hh}h_{t-1}+W_{xh}x_t+b)$

http://karpathy.github.io/2015/05/21/rnn-effectiveness/ $Logit=W_{hy}h_t+b$

http://karpathy.github.io/2015/05/21/rnn-effectiveness/ At test-time, sample characters one at a time, feed back to model
테스트에서는 한 번에 하나씩 문자를 샘플링하고 모델에 피드백을 제공함

http://karpathy.github.io/2015/05/21/rnn-effectiveness/
Training a RNN on Shakespeare’s plays

http://cs231n.stanford.edu/slides/2017/cs231n_2017_lecture10.pdf - 공백과 줄바꿈 같은 특수문자도 인코딩으로 변환해주면 1-dimensional character sequence로 볼 수 있고 이를 통해 language model을 학습할 수 있음
Training process of RNN

http://karpathy.github.io/2015/05/21/rnn-effectiveness/ Results of trained RNN

http://karpathy.github.io/2015/05/21/rnn-effectiveness/ - 주어진 학습 데이터의 패턴(”:” 다음에 줄바꿈 후 대사가 나옴)을 효과적으로 학습함
A paper written by RNN

http://karpathy.github.io/2015/05/21/rnn-effectiveness/ C code generated by RNN

http://karpathy.github.io/2015/05/21/rnn-effectiveness/ - 괄호, indent 등 패턴을 학습함
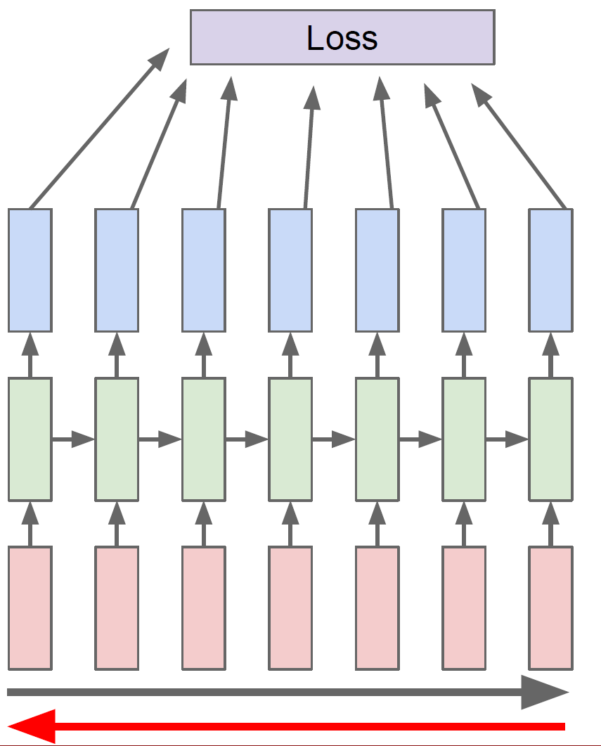
Backpropagation through time (BPTT)
Forward through entire sequence to compute loss, then backward through entire sequence to compute gradient
전체 시퀀스에서 forward를 통해 loss를 계산하고 backward를 통해 전체 시퀀스의 gradient를 계산

http://cs231n.stanford.edu/slides/2017/cs231n_2017_lecture10.pdf
Run forward and backward through chunks of the sequence instead of whole sequence
전체 시퀀스 대신 시퀀스 청크를 통해 forward, backward 진행

http://cs231n.stanford.edu/slides/2017/cs231n_2017_lecture10.pdf
Carry hidden states forward in time forever, but only backpropagate for some smaller number of steps
hidden state를 끝까지 forward(순전파) 시키되, backpropagte(역전파)는 적은 수의 time step에서만 적용

http://cs231n.stanford.edu/slides/2017/cs231n_2017_lecture10.pdf
Searching for Interpretable Cells

Character-level Language Model
How RNN works
Quote detection cell

http://karpathy.github.io/2015/05/21/rnn-effectiveness/ - “(큰따옴표)가 열리고 닫히는 것을 기준으로 빨강, 파랑 값으로 변화함
If statement cell

http://karpathy.github.io/2015/05/21/rnn-effectiveness/ - ‘if’가 나온 후 값이 변화함
Vanishing/Exploding Gradient Problem in RNN
RNN is excellent, but…
Multiplying the same matrix at each time step during backpropagation causes gradient vanishing or exploding

$W_{hh}$가 반복적으로 반영되기 때문에 등비수열처럼 같은 수를 계속 곱해져서 gradient가 기하급수적으로 커지거나 작아지는 문제가 발생
Toy Example

The reason why the vanishing gradient problem is important
https://i.imgur.com/vaNahKE.mp4
- gradient vanishing 문제로 인해 먼 time-step까지 유의미한 gradient signal을 보내줄 수 없는 상황이 됨
시계열 데이터를 잘 처리할 수 있도록 RNN 구조가 제안되었고 언어 데이터를 일종의 시계열 데이터로 보고 RNN 구조를 번역 task에 적용했지만 이후에 제안된 transformer 구조에서는 입력 문장의 전체를 동시에 고려하여 처리하며 더 뛰어난 성능을 보인다.
출처: 부스트캠프 AI Tech 4기(NAVER Connect Foundation)
'부스트캠프 AI Tech 4기' 카테고리의 다른 글
| (NLP) Seq2Seq (0) | 2023.06.22 |
|---|---|
| (NLP) LSTM과 GRU (0) | 2023.06.21 |
| (NLP) Word Embedding (0) | 2023.06.19 |
| (NLP) Intro to NLP (0) | 2023.06.17 |
| (Data Viz) More Tips (+ 실습) (2) | 2023.06.16 |